联系我们
发送邮箱
主页 › 新闻资讯新闻动态 › 高精度差分式霍尔电流传感器CC6920

高精度差分式霍尔电流传感器CC6920

2023-03-09 09:43:48

    CC6920是一款高性能霍尔效应电流传感器,可以满足组串型光伏并网逆变器电流检测的使用要求,CC6920可以更为有效的为交流(AC)或者直流(DC)电流检测方案,广泛应用于工业,消费类及通信类设备。英尚微电子提供样品测试及技术支持。
 
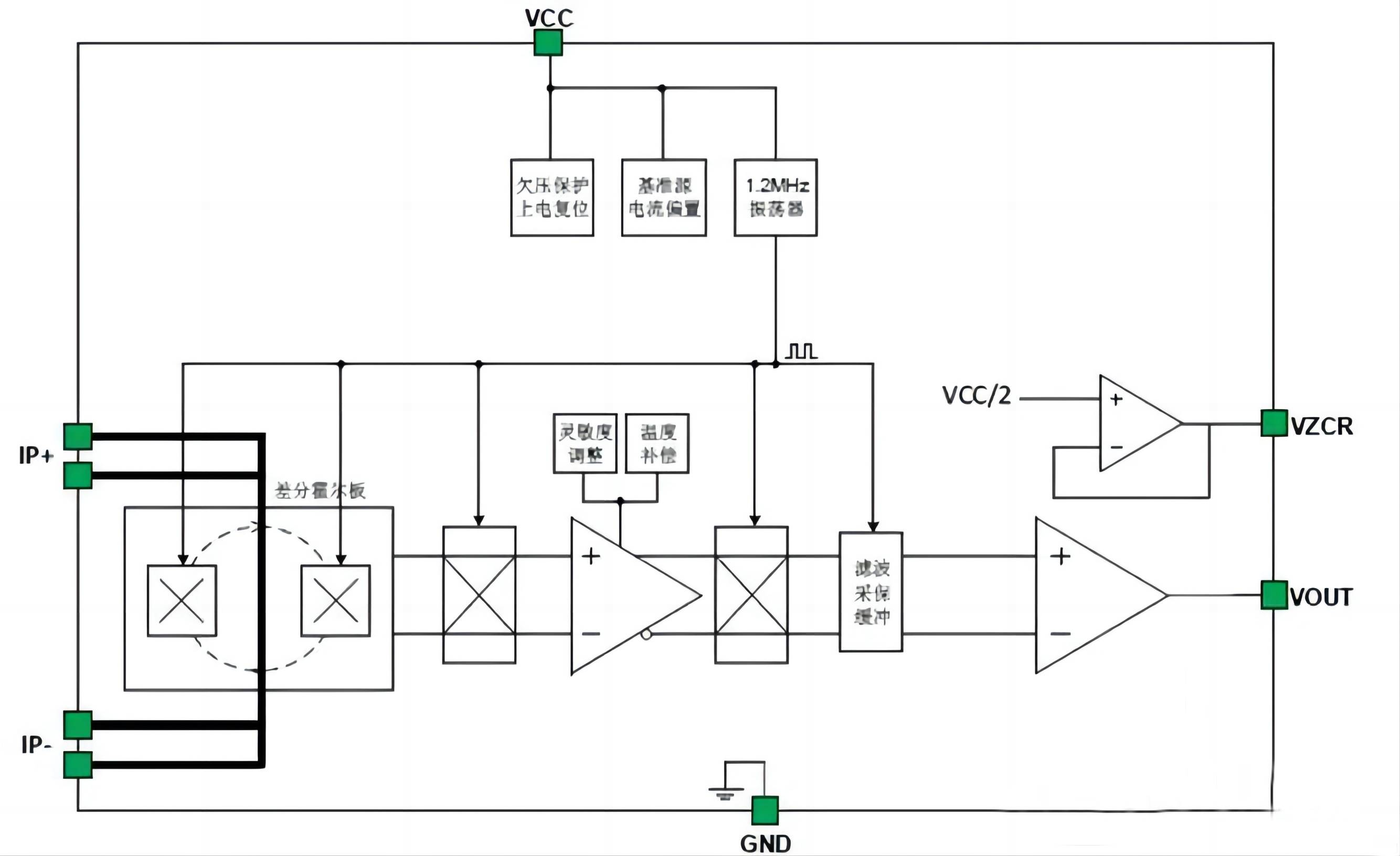
    CC6920功能框图
 
 
    CC6920内部集成的差分共模抑制电路可以让芯片输出不受外部干扰磁信号影响,集成的动态失调消除电路使IC的灵敏度不受外界压力和IC封装应力的影响。工作温度范围-40~125°C,符合RoHS相关指令规范。该器件的主要特性为:
    •测量精度高,采用无磁框架,无磁滞;
    •抗干扰能力好,内部采用差分霍尔结构,可以抵抗外部电磁干扰;
    •损耗低,可提供5A,10A,20A,30A,40A等量程;
    •可实现4000VRMS电气隔离;
    •带宽高达250KHz,阶跃响应时间1.2us;
    •常温输出误差0.5%,全温度范围误差3%;
    •线性度优于0.2%,测量精确

    更多单芯片电流传感器选型表//m.xpcontent.com/list-859-1.html

 
本文关键词:电流传感器,CC6960,霍尔电流传感器


相关文章:电流传感器应用----光伏逆变器


深圳市英尚微电子有限公司是一家专业的静态随机记忆体产品及方案提供商,十年来专业致力代理分销存储芯片IC, SRAM、MRAM、pSRAM、 FLASH芯片、SDRAM(DDR1/DDR2/DDR3)等,为客人提供性价比更高的产品及方案。

英尚微电子中国区指定的授权代理:VTI、NETSOL、JSC济州半导体(EMLSI)、Everspin 、IPSILOG、LYONTEK、ISSI、CYPRESS、ISOCOME、PARAGON、SINOCHIP、UNIIC; 著名半导体品牌的专业分销商  如:RAMTROM、ETRON、FUJITSU、LYONTEK、WILLSEMI。
展开
Baidu
map