联系我们
发送邮箱
主页 › 新闻资讯新闻动态 › 低功耗低成本BLE发射器

低功耗低成本BLE发射器

2023-08-18 09:40:46

    低功耗低成本BLE发射器MG223基于巨微薪火架构的蓝牙射频、基带和协议栈,根据自研蓝牙基带和蓝牙5.1广播的特点,做了面向无线传感器的简化和创新,使之更加适合广泛的轻量级蓝牙无线传感的应用。MG223符合蓝牙5.1广播发射规范,现已获得SIG的认证,目前的市场应用有蓝牙秤,温湿度计,跳绳,血氧仪,血糖仪等。
 
    特点
    -电源电压2.0~3.6,可以采用一个纽扣电池(3.0v)供电
    -0.2uA待机电流
    -14.5mA@0dBm持续发射
    -MSOP10封装,Pin2pin兼容MG123
    -只需低成本MCU配合
 
    MG223蓝牙芯片内部集成了发射机、GFSK调制解调器和BLE基带处理,符合蓝牙5.1核心协议。MG223通过3线SPI接口或者I2C接口与MCU进行通信。采用MSOP10封装,只需搭配低成本MCU和少数外围被动器件,即可实现BLE广播、蓝牙电子秤等应用。我司英尚微电子支持提供样品测试及相关技术支持。

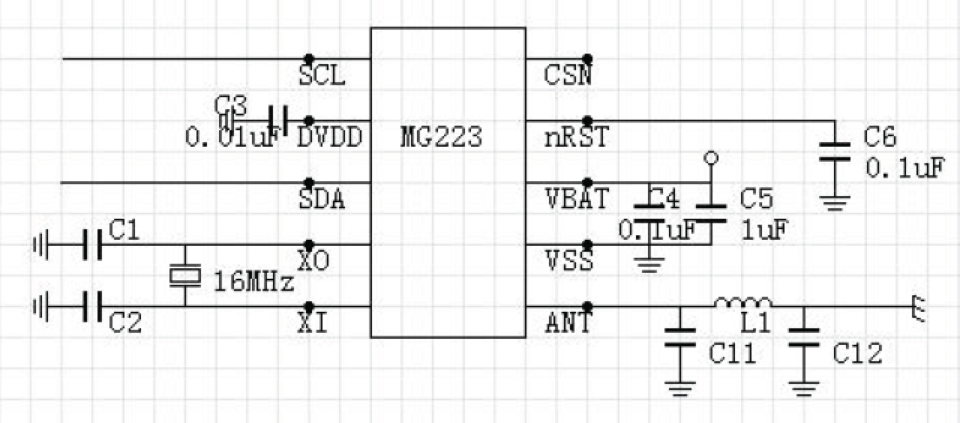
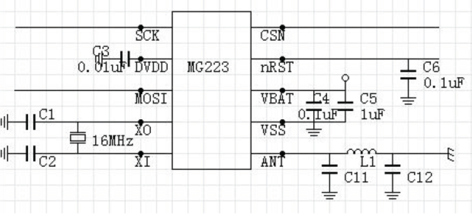
    MG223 的典型应用电路原理图


 
示例应用程序示意图(SPI)
 

 
示例应用程序示意图(I2C)
 

本文关键词:蓝牙芯片,MG223,BLE发射器

相关文章: 蓝牙连接入门神器-- MG-LINK蓝牙5.0串口模块


深圳市英尚微电子有限公司是一家专业的静态随机记忆体产品及方案提供商,十年来专业致力代理分销存储芯片IC, SRAM、MRAM、pSRAM、 FLASH芯片、SDRAM(DDR1/DDR2/DDR3)等,为客人提供性价比更高的产品及方案。
英尚微电子中国区指定的授权代理:VTI、NETSOL、JSC济州半导体(EMLSI)、Everspin 、IPSILOG、LYONTEK、ISSI、CYPRESS、ISOCOME、PARAGON、SINOCHIP、UNIIC; 著名半导体品牌的专业分销商  如:RAMTROM、ETRON、FUJITSU、LYONTEK、WILLSEMI。

 

更多资讯关注SRAMSUN.   m.xpcontent.com         0755-66658299
展开
Baidu
map