巨微代理商MS1791博通蓝牙芯片
2020-05-14 09:28:51
上海巨微MS1791是单模超低功耗蓝牙芯片,射频采用的是2.4GHzISM频段的频率,2MHz信道间隔,符合蓝牙核心规范4.1。MS1791使用高性能的ARM Cortex-M0为内核的32位微控制器,最高工作频率可达48MHz,内置高速存储器,丰富的增强型I/O端口和外设连接到AHB和APB总线。
MS1791产品系列工作电压为2.0V~3.6V,工作温度范围-40℃~+85℃。多种省电工作模式适合低功耗应用的要求。该产品可用于进行替换兼容博通蓝牙芯片BK3432。
MS1791产品提供QFN32封装形式,提供低成本解决方案,适合于多种应用场合:
lBeacon
lLED灯控
l工业应用:工业遥控、遥测
l警报系统、门禁系统、数据采集和传输系统
ARM®的Cortex®-M0核心并内嵌闪存和SRAM
ARM的Cortex®-M0处理器是最新一代的嵌入式ARM处理器,它为实现MCU的需要提供了低成本的平台、缩减的引脚数目、降低的系统功耗,同时提供卓越的计算性能和先进的中断系统响应。
ARM的Cortex®-M0是32位的RISC处理器,提供额外的代码效率,在通常8和16位系统的存储空间上发挥了ARM内核的高性能。
MS1791拥有内置的ARM核心,因此它与所有的ARM工具和软件兼容。
内置闪存存储器
128K字节的内置闪存存储器,用于存放程序和数据。
内置SRAM
8K字节的内置SRAM。
引脚定义
低功耗模式
本芯片支持低功耗模式,可以在要求低功耗、短启动时间和多种唤醒事件之间达到最佳的平衡。
l睡眠模式SLEEP
在睡眠模式,只有CPU停止,所有外设处于工作状态并可在发生中断/事件时唤醒CPU。
l停机模式STOP
在保持SRAM和寄存器内容不丢失的情况下,停机模式可以达到最低的电能消耗。在停机模式下,停止所有内部1.5V部分的供电,HSI的振荡器和HSE晶体振荡器被关闭,调压器可以被置于普通模式或低功耗模式。
可以通过任一配置成EXTI的信号把微控制器从停机模式中唤醒,EXTI信号可以是16个外部I/O口之一、PVD的输出的唤醒信号。
蓝牙低功耗广播
本芯片集成了蓝牙规范和射频收发器,兼容国际通信联盟无线电通信局定义的无需授权许可的2.4GHz的ISM频段。
为本芯片供电后,射频收发外围只需搭建简单的外围元件即可实现无线收发功能。它提供高达-85dBm的优秀的射频链路预算,待机电流低于2uA。
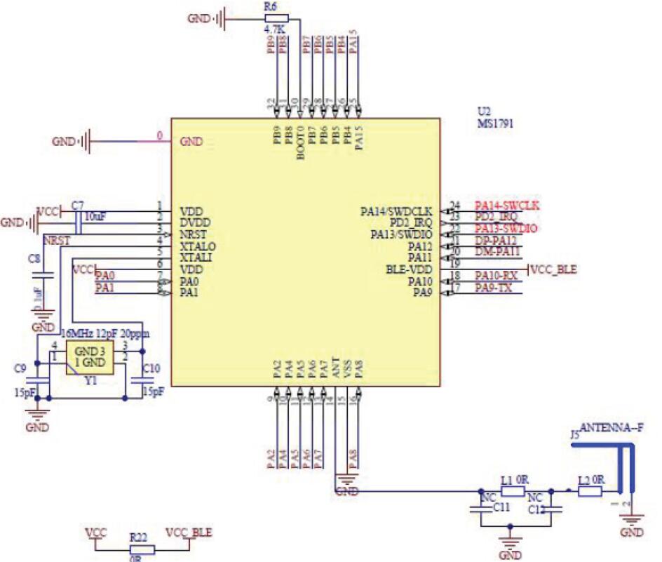
典型应用电路
|
Part Number |
VDD(v) |
MCU Core |
ROM |
RAM |
ADC |
I2C |
Package |
| MG123 |
1.9 ~ 3.6 |
ASIC |
- |
- |
- |
- |
MSOP10 |
| MG127 |
1.9 ~ 3.6 |
ASIC |
- |
- |
- |
- |
DFN10 |
| MG126 |
1.9 ~ 3.6 |
ASIC |
- |
- |
- |
- |
QFN16 |
| MS1581 |
1.9 ~ 3.6 |
8bit |
OTP 2KW |
128B |
- |
- |
SOP16 |
| MS1797 |
2.0 ~ 3.6 |
32bit |
Flash 128KB |
8KB |
7x12bit |
1 |
QFN32 |
| MS1586 |
1.9 ~ 3.6 |
8bit |
OTP 4KW |
256B |
7X12bit |
- |
SOP16 |
| MS1656 |
2.4 ~ 3.6 |
CM0+ |
Flash 64KB |
4B |
4chX12bit |
1 |
QFN20 |
| MS1793S |
2.0 ~ 3.6 |
32bit |
Flash 32KB |
4KB |
9x12bit |
1 |
TSSOP24 |
| MS1793 |
2.0 ~ 3.6 |
32bit |
Flash 128KB |
8KB |
6x12bit |
1 |
QFN32 |
| MS1791 |
2.0 ~ 3.6 |
CM0 |
Flash 128KB |
8B |
9chx12bit |
1 |
QFN32 |
| MS1892 |
2.0 ~ 3.6 |
CM3 |
Flash 512KB |
128B |
9chx12bit |
1 |
QFN40 |