MM32SPIN0230无感方波硬件参考设计
2023-08-23 10:18:51
无感方波控制的反电动势检测法是无感控制算法中较简单的一种,通过检测反电动势及其过零点,并延迟30°电角度,获得6个离散的转子换向位置信息,从而控制无刷电机的运行。
下面官方代理英尚微介绍MM32SPIN0230无感方波硬件参考设计。
MM32SPIN0230系列是灵动MindSPIN旗下高性能的单电机控制产品,采用Cortex-M0内核,集成了运动控制所需的专用模拟外设,包括12位高精度ADC、2路模拟比较器COMP、2路运算放大器OPAMP,另配备有MC-TIM、硬件除法器HW-Div、DMA控制器等专用资源,以及32KB Flash、4KB SRAM、26个GPIO等基础资源。
-存储及运算资源:32KB Flash,4KB SRAM,最高主频60MHz
-7个定时器资源:1个16位高级定时器、1个32位通用定时器、3个基本定时器、1个12位IWDG、1个24位Systick
-支持2通道DMA
-硬件除法器HW-Div
-1路12位模数转换器ADC,支持11通道,采样速率1Msps
-2路模拟比较器COMP、2路轨对轨运算放大器OPAMP
-支持UART/SPI通信
-支持2.5V~5.5V供电
-工作环境温度-40℃~105℃
-提供TSSOP20/28和QFN20/28封装
-产品详情及相关技术支持洽谈官方代理英尚微
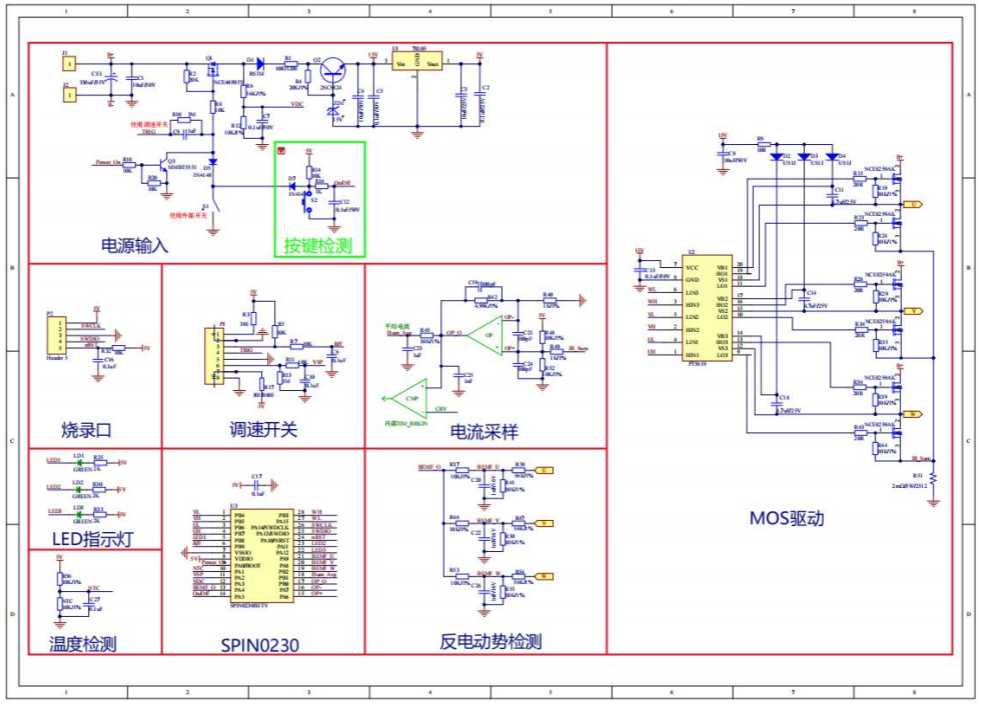
硬件参考设计
•电源模块:
-由外部DC电源供电,经降压后得到12V给GatedriverIC供电以驱动功率MOS管,12V通过降压IC输出5V给MCU及其他功能模块供电。
•无感检测和电机驱动:
-通过反电动势分压电路检测过零点信号得到位置信息,对应六种不同的逆变器MOS管驱动顺序,实现BLDC电机的六步换相。
•电流检测:
-内建运算放大器搭配外围电阻参数设置运放倍数。
•调速命令:
-支持0-5V的PWM或模拟信号调速,以达到控制电机开关机以及调速目的。
•其他功能:
-正反转控制,LED显示等功能。
下图是MM32SPIN0230无感方波方案硬件框图。
MM32SPIN0230无感方波硬件框图

MM32SPIN0230电动工具应用电路图
本文关键词:MM32SPIN0230,灵动微
相关文章:低成本32位单片机电动工具无感方波控制方案
深圳市英尚微电子有限公司是一家专业的静态随机记忆体产品及方案提供商,十年来专业致力代理分销存储芯片IC, SRAM、MRAM、pSRAM、 FLASH芯片、SDRAM(DDR1/DDR2/DDR3)等,为客人提供性价比更高的产品及方案。
英尚微电子中国区指定的授权代理:VTI、NETSOL、JSC济州半导体(EMLSI)、Everspin 、IPSILOG、LYONTEK、ISSI、CYPRESS、ISOCOME、PARAGON、SINOCHIP、UNIIC; 著名半导体品牌的专业分销商 如:RAMTROM、ETRON、FUJITSU、LYONTEK、WILLSEMI。
更多资讯关注SRAMSUN. m.xpcontent.com 0755-66658299