联系我们
发送邮箱
主页 › 技术支持案例展示 › ​医用呼吸机Everspin MRAM应用笔记

技术支持

​医用呼吸机Everspin MRAM应用笔记

2020-05-27 10:08:33

由于当前疫情的大流行,增加医用呼吸机的供应迫在眉睫。Everspin Technologies提供了一种独特的MRAM存储技术,它将为这类设备的电子系统设计带来好处。
 
呼吸机是一种通过将可呼吸的空气移入和移出肺部来提供机械通气的机器,用于向身体不能呼吸或呼吸不充分的患者输送呼吸。现代呼吸机是计算机化的微处理器或控制的机器,但是病人也可以用简单的手动操作的气囊面罩进行通气。呼吸机主要用于重症医学、家庭护理和急救医学(作为独立单元)以及麻醉学(作为麻醉机的一个部件)。
 
随机存取存储器(MRAM)
呼吸机参数和报警设置存储在最少128kb (Everspin型号MR25H128A)的非易失性存储器中,以确保在呼吸机电源关闭或断电情况下保留设置。
 
最少32Mb (MR5A16A)的非易失性事件存储器存储事件日志。该日志记录诸如呼吸机停止和启动、确认的呼吸机和警报设置、警报和技术故障历史等信息,包括任何相关的音频暂停或警报暂停按键、警报重置和确认按键。当呼吸机关闭和断电时,这些信息也会保留。

至少4Mb (MR25H40)的MRAM可用于存储操作软件程序变量。存储在MRAM的数据在呼吸机关闭期间保存。
 
Everspin的并行输入/输出MRAM产品的简单异步静态随机存取存储器标准JEDEC接口和QSPI/SPI接口使设计易于实现,无需额外的组件或生态系统支持。Everspin MRAM技术的强大可靠性使工程师们能够使用Everspin的标准商业/工业级产品来满足患者关键医疗设备市场的苛刻要求。
 
呼吸机高层系统架构
 

硬件实施
在本演示中,微控制器利用了串行和并行MRAM界面
 

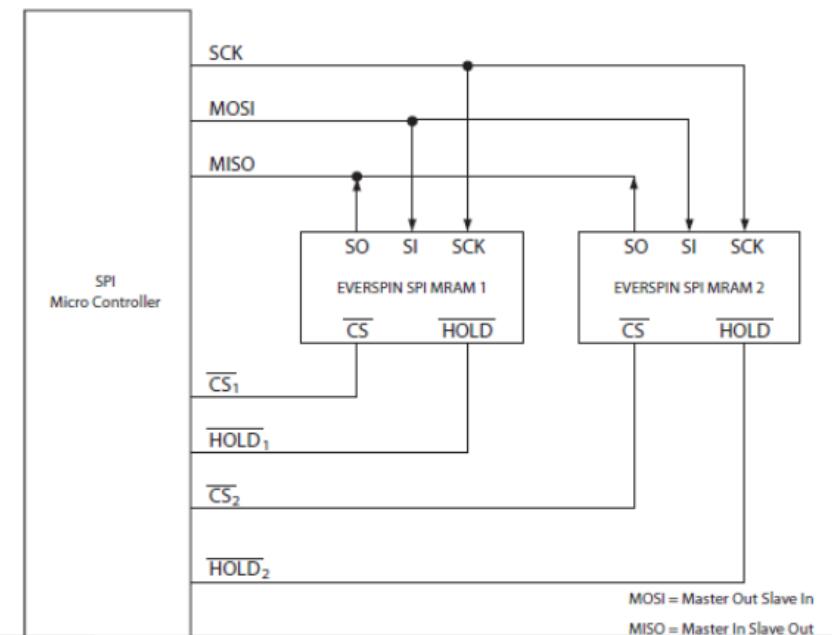
单个或多个器件可以连接到SPI总线,如下所示。引脚SCK,SO和SI是常见的设备。每个器件都需要分别驱动CS和HOLD引脚。
 



 
本文关键词: Everspin   MR5A16A  医疗MRAM


相关文章:EVERSPIN公司MRAM芯片电动汽车电池管理系统的应用


深圳市英尚微电子有限公司是一家专业的静态随机记忆体产品及方案提供商,十年来专业致力代理分销存储芯片IC, SRAM、MRAM、pSRAM、 FLASH芯片、SDRAM(DDR1/DDR2/DDR3)等,为客人提供性价比更高的产品及方案。
英尚微电子中国区指定的授权代理:VTI、NETSOL、JSC济州半导体(EMLSI)、Everspin 、IPSILOG、LYONTEK、ISSI、CYPRESS、ISOCOME、PARAGON、SINOCHIP、UNIIC; 著名半导体品牌的专业分销商  如:RAMTROM、ETRON、FUJITSU、LYONTEK、WILLSEMI。
 
​更多资讯关注SRAMSUN.   m.xpcontent.com         0755-66658299

展开
Baidu
map